雅思作文一直是阻挡中国雅思考生获得雅思高分的一个困难科目。俗话说知己知彼百战不殆,对于雅思作文也是如此。首先考生要熟悉雅思大作文的评分标准,才能根据标准写出能获得高分的雅思大作文。
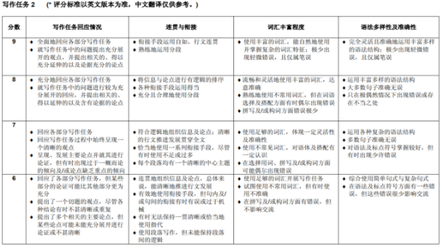
对于大作文写作,考官将会从四个方面分别评等级分,且四方面分数所占权重相同。这四项分别是:任务回答情况;连贯与衔接;词汇变换;句式多样性和语法准确性。
写作Task 2具体评分标准如下:


以雅思8分大作文为例。8分的作文在写作任务回应情况方面:能够分地回应各部分写作任务;就写作任务中的问题进行较为充分展开的回应,并提出相关的、得以延伸的以及含有论据的论点。
连贯与衔接方面:能够将信息与论点进行有逻辑的排序;各种衔接手段运用得当;充分且合理地使用分段。
在词汇丰富程度方面:能够流畅和灵活地使用丰富的词汇,达意准确;熟练地使用不常用词汇,但在词语选择及搭配方面有时偶尔出现错误;拼写及/或构词方面错误极少。
在语法多样性及准确性方面:能够运用丰富多样的语法结构;大多数句子准确无误;只在极偶然情况下出现错误或存在不当之处。
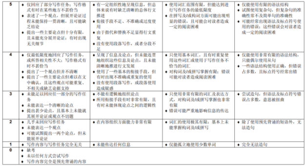
考生想要知道自己的作文完成情况,可以使用雅思作文判分服务,根据各个项目的等级分,大概了解自己的任务完成情况,再重点突击薄弱的环节。